ENGLISH 学校主站

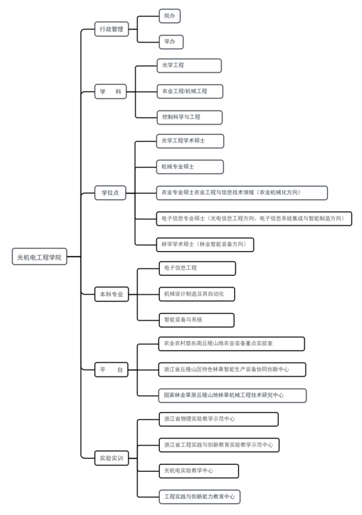
首页 > 学院概况 > 组织架构

云开体育手机号

 



联系我们

COPYRIGHT©2022开云电竞s13光机电工程学院

地址:浙江省杭州市临安区武肃街666号学院楼14号楼联系电话:0571-63743322  63748537邮箱:ome@zafu.edu.cn

学院微信公众号

Baidu
map