近日,国家重点实验室竹子研究团队在园艺领域国际知名期刊《Horticulture research》(IF=5.570),在线发表了最新研究成果《TheSOC1-like geneBoMADS50is associated with the flowering ofBambusa oldhamii》。该研究发现BoMADS50可能是竹子开花重要的正向调控因子,并提出BoMADS50不同SNP功能的保守性和特异性可能导致竹子同时具有成片开花和零星开花的特性。

竹子具有独特的开花特性,其开花周期长(可达120年)、开花前没有明显征兆、且开花后通常大面积死亡。此外,即使是同一个竹种,也存在成片开花和零星开花的特性。竹子开花调控机制一直是生物学研究的热点与难题。

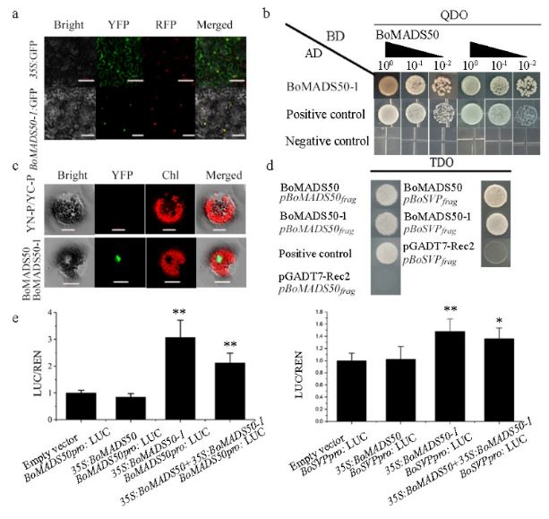
该研究发现竹子SOC1-like基因BoMADS50在叶片和花芽分化时期高表达,且水稻和拟南芥中异源超表达后可导致转基因植物开花显著提前。同时,BoMADS50可与开花关键因子AP1-like蛋白发生互作,并且BoMADS14-1可结合BoMADS50启动子并上调其表达。此外,该研究还发现BoMADS50具有不同的SNP(BoMADS50-1/2/3/4),异源转化结果显示这些SNP在促进开花方面具有很强的保守性,但与BoMADS50不同的是,只有BoMADS50-1可上调下游BoSVP和自身表达。BoMADS50不同SNP功能的保守性可能造成了竹子的成片大量开花,而当BoMADS50-1起主导作用时,可能导致部分竹子零星开花。上述研究结果为进一步揭示竹子开花机理提供了一定的依据。

该研究由国家重点实验室竹子研究团队与华南农业大学研究团队合作完成,国家重点实验室为第一单位和通讯作者单位,侯丹博士和硕士研究生李玲为共同第一作者,华南农业大学吴蔼民教授和国家重点实验室竹子研究团队林新春教授为共同通讯作者,国家重点实验室林木木材品质研究团队卢孟柱教授等参与了研究。该研究得到了国家自然科学基金委、浙江省自然科学基金委和亚热带森林培育国家重点实验室自主研究课题等项目资助。
(国家重点实验室 宋瑞生)