近日,国家重点实验室特色干果研究团队(吴家胜教授)在国际植物科学领域权威杂志《New Phytologist》(中科院一区Top,IF-5yr=10.2)在线发表了题为《蔗糖通过TgNGA1-TgWRKY47-TgEXPA2模块参与调控香榧球果膨大》(Sucrose promotes cone enlargement via the TgNGA1-TgWRKY47-TgEXPA2 module inTorreya grandis)的研究论文,首次解析了调控香榧球果膨大的新机制。

香榧(Torreya grandis)是为数不多的种子可食的裸子植物,归属于红豆杉科榧属,是现存最古老的树种之一,也是我国的珍稀特产干果,其经济寿命可达千年,营养价值高,栽培效益好,丰产期亩产值超万元,民间有着“养她十年还你千年”的美誉。香榧产业在助力乡村振兴,促进区域经济发展,推进共同富裕中发挥着重要作用。
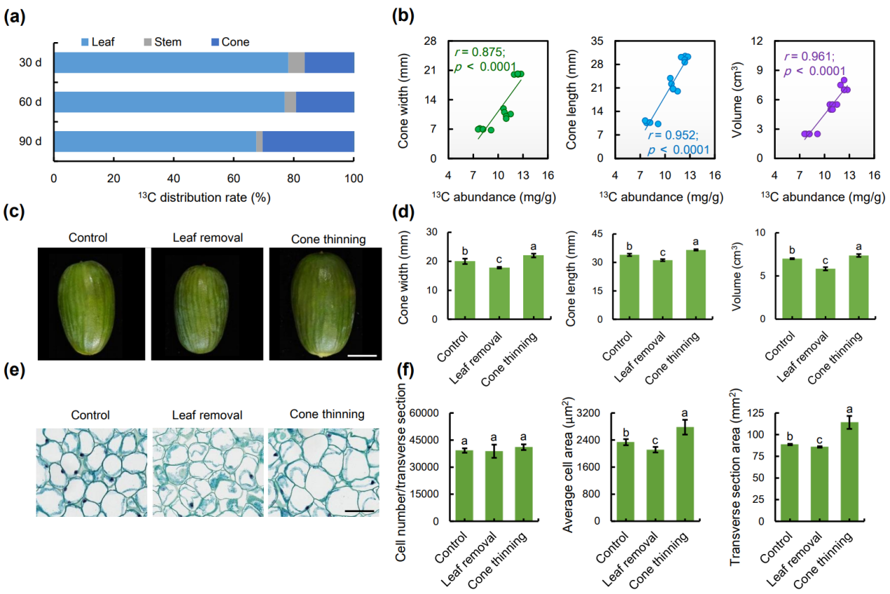
与被子植物不同,香榧等裸子植物具有复杂而原始的繁殖结构—球果(cone),且具有较长的发育周期。受精后,球果或者进入休眠状态或者迅速膨大,这一膨大过程对裸子植物种子生产、繁殖和产量形成至关重要。然而,关于受精后球果膨大机制一直是未解之谜。

该研究采用13C标记和蔗糖处理等试验,明确了蔗糖诱导的细胞体积增大对香榧球果膨大具有重要作用。通过转录组测序、基因功能验证等手段,证实了香榧扩张蛋白基因TgEXPA2可正向调节细胞扩张促进球果膨大。进一步研究发现转录因子TgWRKY47通过直接结合到TgEXPA2启动子而增强其表达。此外,研究还发现,NGATHA转录因子TgNGA1直接与TgWRKY47相互作用,从而抑制TgWRKY47对TgEXPA2的调控作用。综上所述,我们的研究结果揭示了蔗糖与香榧球果膨大之间的关联,并阐明了分子调控机制。

开云电竞s13省部共建亚热带森林培育国家重点实验室为该论文唯一单位,国家重点实验室吴家胜教授为该论文通讯作者,宋丽丽教授和颜景畏教授为共同通讯作者,索金伟副教授为该论文第一作者,博士生刘雅为共同第一作者;实验室喻卫武、胡渊渊、张祖瑛、陈伟杰老师和硕士研究生颜佳雯、郦千喜、刘智慧为共同作者。
该研究受到国家自然科学基金和浙江省自然科学基金等资助。
(国家重点实验室 索金伟)